Page 79 of 257
Re: FAULTY ELM 327 INTERFACES DE-MYSTIFIED (READ HERE)
Posted: 08 Jun 2013, 07:43
by Alfaeddy
Hello sebBB
The problem described here does not apply to your error
Since your ECU is not read with CAN bus.
Your air conditioning is read via CAN, but is indeed to read
Have you asked the Latency Time in 1?
Control Panel / COM port / properties / advanced / latency time = 1 (previously 16)
Greetings Eddy
Re: FAULTY ELM 327 INTERFACES DE-MYSTIFIED (READ HERE)
Posted: 08 Jun 2013, 13:59
by sebBB
Hello Eddy,
Thank you for your answer and your reactivity. I'm new to OBD diag and I don't know which module are on CAN bus and which are not.
I have made the latency time tunning, but without more success .1,4,16, I haven't seen some changes (I haven't reboot between changes but I don't think it's necessary).
This morning, I have tried to connect to a stylo 1.9 (2002) and it works.
Sometime, the serial port seems to be not released by MES, and other test fail. You have provided a link to some driver in a previous post, does it address this kind of problem? (I will try it anyway - edit: tested, and it doesn't seems to work with my BT interface)
After having succeeded with the stilo, I have replugged the bravo and forgot to change the car settings. I have clicked to connect and it works (obviously, code reader was quite lost with some code and I have quickly disconnected it to avoid mess). Can you see how it could be explain? Perhaps my bravo has a different ECU than the one referenced in MES? I have tried to make a scan, but as I said previously, it doesn't seems to work. How long does it take approximatively to scan module?
Thank you very much again for your help
Seb
Edit: I have let the scan run for 30min, and it finds me a lot of module (clim,airbag,board...), except the one I need, motor!

Re: FAULTY ELM 327 INTERFACES DE-MYSTIFIED (READ HERE)
Posted: 09 Jun 2013, 10:48
by Alfaeddy
Hi Seb
The scan (F11) should not take longer than a min.
Why your motor control is not found I do not know
It was supposed to be 16, Motronic EDC?
MES and find other controls and the ECU should be found?
Does your interface may not contact pin 7?
A friend had this once, found all controls except the ECU only
after he wobbled on the interface, he was able to connect
Sorry
Greetings Eddy
Re: FAULTY ELM 327 INTERFACES DE-MYSTIFIED (READ HERE)
Posted: 09 Jun 2013, 15:06
by gondal
at this elm remove even capacitor r14 then perhaps it should be accessible to all
Master200 wrote:Hi. I just bought this pice of crap. I have a Fiat Stilo 1.9 JTD from 2002. When i connect the elm 327 (at least so it wrights on the case) i get LOOSE CONNECTION on the computer board..and the lights are going on..i can connect to the ENGINE and there on the errors tab i can see that it says the interface don't comunicate on the CAN -bus..i opend then the interface to remove the R04 resistor and surprise..the resistor is alreadey removed...

...so what can i do to connect to service..somethings is wrong but what?..it shouldn't say LOOSE CONNECTION when i plug the interface...pffff...i'm so upset.. :cry
:
Re: FAULTY ELM 327 INTERFACES DE-MYSTIFIED (READ HERE)
Posted: 09 Jun 2013, 15:38
by Alfaeddy
Hello Gondal
Do not remove the R14, this is wrong
This resistor is needed for the LED and has nothing to do with the problem described in this CAN bus
Which vehicle control and you want to read because??
Please shut times more information
Greetings Eddy
Re: FAULTY ELM 327 INTERFACES DE-MYSTIFIED (READ HERE)
Posted: 09 Jun 2013, 17:22
by gondal
at Alfa GT was necessary to eliminate this resistance is not otherwise possible to connect to a service interval and can

Re: FAULTY ELM 327 INTERFACES DE-MYSTIFIED (READ HERE)
Posted: 09 Jun 2013, 19:02
by Alfaeddy
gondal wrote:at Alfa GT was necessary to eliminate this resistance is not otherwise possible to connect to a service interval and can

Hello
This is not right
R14 is not a problem at this interface
if this interface can read Multiecuscan no CAN bus it is up to
R4 but is not present at the interface in the picture
This interface should be in the picture without problems with MES can read the CAN bus
Greetings Eddy
Re: FAULTY ELM 327 INTERFACES DE-MYSTIFIED (READ HERE)
Posted: 09 Jun 2013, 19:19
by sebBB
Thanks Eddy, I think you have rightly pointed my problem. Now I think I need your electronic skills (or any other electronic guru here).
I have investigated on the pin 7 circuit to the ELM, and one thing doesn't seems good to me in my interface. Here is a picture to explain (if quality isn't enough, I can upload high res):

- ELM327BTv1_5_front_pb.jpg (467.94 KiB) Viewed 8543 times
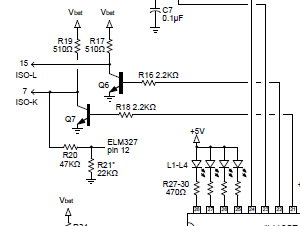
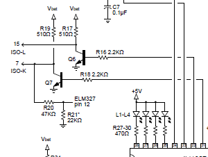
I have followed the continuity from the pin 7 to the ELM (red line on the pic). In reading spec, it seems that there would be only a R20 47k between the elm and the pin 7. That's correct with R21 on mine card but I also have a 22K (R23 on my pcb, circle on the picture) in serial. Do you think I have to remove/shunt it to connect to ISO/KL line? (if a stilo 2002 don't use K/L to connect to motor ECU, that could explain my problem very well, but if it's wrong, i'm lost

)
Here is the ELM 327 spec for this part :

- ELM327_isoKL.png (10.09 KiB) Viewed 8543 times
Many thanks and regards
Re: FAULTY ELM 327 INTERFACES DE-MYSTIFIED (READ HERE)
Posted: 09 Jun 2013, 20:45
by Alfaeddy
Hi Seb
I do not think your board has an error!
Can you to connect a steering or ABS?
Greetings Eddy
Re: FAULTY ELM 327 INTERFACES DE-MYSTIFIED (READ HERE)
Posted: 09 Jun 2013, 21:14
by sebBB
Alfaeddy wrote:Can you to connect a steering or ABS?
Nope, I haven't tried explicitly these modules but when I have done the scan, the full list of modules that have communicated is Airbag, Body, Dashboard (instrument panel and Blue and me) and climate controle.
How can I check that K/L line is able to communicate with my car and work well on my interface? Because if I have understand, it's the way to go to the engine.
Thank you
Edit: after a recheck, I think you're right, r21 is at the right place because it's connected to the ground, as on spec. It's just connected to another pin of the elm.